

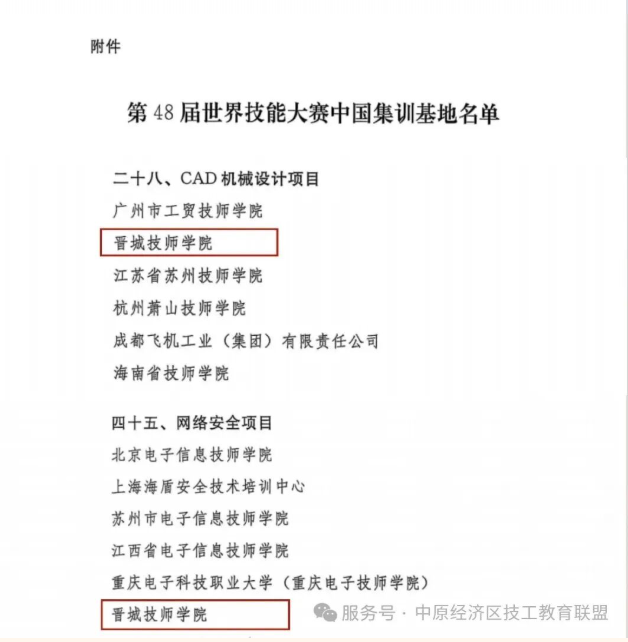
近日,人力资源和社会保障部发布《关于确定第48届世界技能大赛中国集训基地的通知》(人社部函〔2025〕110号),晋城技师学院获批成为第48届世界技能大赛CAD机械设计项目中国集训基地、第48届世界技能大赛网络安全项目中国集训基地,两个赛项均为我省唯一入选该赛项的基地。其中CAD机械设计项目已连续四届成为该项目国家集训基地。



世界技能大赛被誉为“世界技能奥林匹克”,由世界技能组织主办,每两年举办一届,是全球地位最高、规模最大、影响力最强的职业技能竞赛。它不仅是各国技能人才竞技比拼的舞台,也是全球技能标准交流互鉴、职业技能发展先进水平展示的重要象征,更是世界技能组织成员展示交流职业技能的核心平台,对推动各国职业教育体系完善、促进高技能人才培养交流有着不可替代的深远意义。
第48届世界技能大赛将于2026年9月22日至27日在上海举办,届时将汇聚来自60多个国家与地区的1400多名顶尖技能选手同台竞技,角逐全球青年技能人才的最高荣誉。

CAD机械设计赛项是指使用计算机辅助设计软件完成零件或产品的数字建模、图纸生成、方案设计和三维打印等工作的技能竞技比赛项目,也是世界技能大赛的经典竞赛项目。
我院作为第45届、第46届、第47届世界技能大赛CAD机械设计项目中国集训基地,先后多次承办市级、省级竞赛和国家队集训活动。学院教师宋海钰参加了第47届、第48届世界技能大赛全国选拔赛均获得优胜奖,并入选第48届世界技能大赛中国集训队;教师张红志获得中华人民共和国第二届职业技能大赛增材制造设备操作员国赛新项目优胜奖;毕业生郭瑜涛获得中华人民共和国第二届职业技能大赛CAD机械设计国赛精选项目优胜奖。基地培养的选手林楚镇、郑旭升、黄育森分别获得第45届世界技能大赛、第46届世界技能大赛、第47届世界技能大赛优胜奖、铜牌、金牌。


网络安全项目
网络安全赛项为世界技能组织正式竞赛项目,要求选手在4小时内完成网络架构加固、漏洞扫描与修复、应急响应、数字取证及攻防对抗等任务,全面考察选手脚本开发、协议分析、系统加固与团队协作能力,是数字经济时代高技能人才竞技的重要平台。
学院网络安全赛项起步早、基础实,教师常艳、牛军涛(双人赛)在山西省第四届职业技能大赛暨第二届全国技能大赛山西选拔赛中荣获第一名;教师王义钊获得中华人民共和国第三届职业技能大赛软件测试国赛精选优胜奖;学生王朝宽、王绍丞(双人赛)获得全国中等职业学校信息技术应用能力大赛信息创新与安全技术项目三等奖。此次入选国家集训基地,标志着学院在网络信息安全高技能人才培养领域迈入国家队行列。


晋城技师学院长期致力于技能人才培养,始终将技能大赛视为推动高质量发展的重要契机,深化“以赛促教、以赛促学”的教学改革。此次入选,是对学院办学水平的高度认可。接下来,学院将严格依照世界技能大赛标准,高质量完成集训选手选拔、走训对抗、技术评估等工作,全力保障我国选手在2026年第48届世界技能大赛中取得佳绩。同时,学院将充分发挥基地的引领示范作用,把世赛理念和技术标准融入日常教学与人才培养,为区域和全国培养更多具有国际竞争力的高素质技术技能人才,助力技能强国建设。